
NeoPixel-Controller Hardware | |
---|---|
![]() |
Fritzing-Projekt
von Oliver Arend, zuletzt geändert am 07.03.2020
|
![]() |
Layout
[Anzeigen]
von Oliver Arend, zuletzt geändert am 07.03.2020
|
![]() |
Maße
[Anzeigen]
von Oliver Arend, zuletzt geändert am 07.03.2020
|
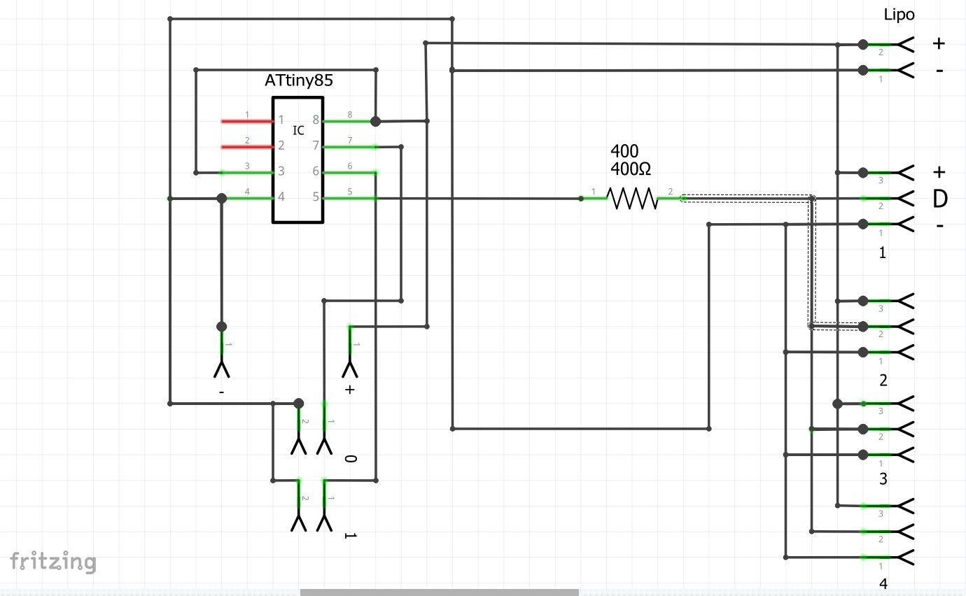
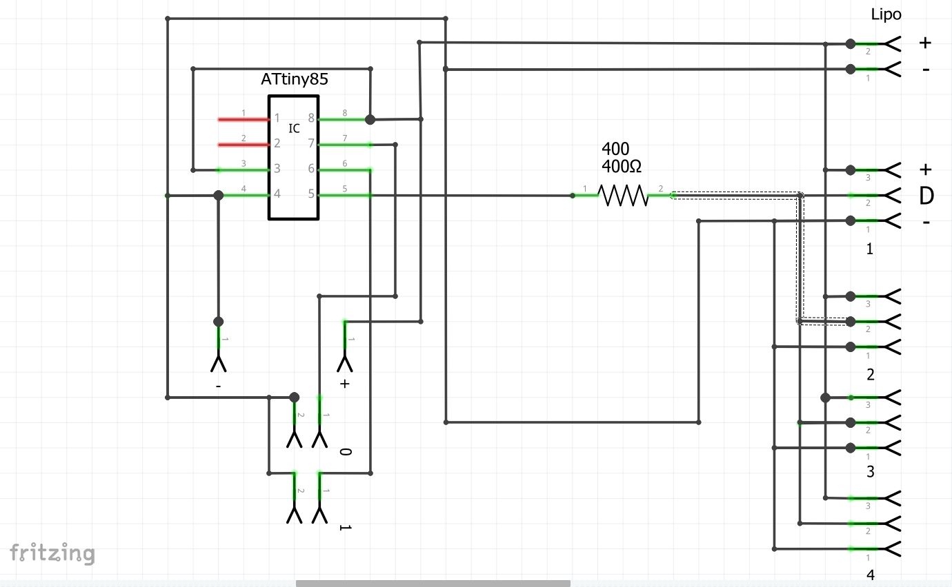
![]() |
Schaltplan
[Anzeigen]
von Oliver Arend, zuletzt geändert am 07.03.2020
|
![]() |
Steckbrett
[Anzeigen]
von Oliver Arend, zuletzt geändert am 07.03.2020
|